油電補貼只能短期止痛 「全國節能」才是根本解方
美伊戰爭自開打以來,全球能源供給動盪,原油、天然氣價格漲幅超過五成。經濟部已於3月27日拍板凍漲天然氣價格、電價,與緩漲油價同調,以能源補貼來因應此危機。然而,此舉雖能暫收物價穩定之效,但透過補貼的油電價格,容易造成企業、民眾忽視眼前的能源危機問題,未能正視自身在節約能源應承擔的責任,若長期依賴補貼,使補貼金額的規模節節高升, 將排擠其他政府支出。故在此呼籲政府應輔以施行立即可行之全國節能運動,雙管齊下,共渡難關。
國際趨勢明確:節能已成為政府主導的國家行動
亞洲各國政府面對能源安全與氣候風險已不再等待,而是主動發起全民節能行動,將節能視為國家治理的重要一環。由政府帶頭推動節能措施,透過制度設計與社會動員,讓節能成為全民共同的行動。
南韓總統李在明發起「全國節能運動」,氣候部發布12項指引,包括:公部門按車牌限制車輛每週有一天不得上路、鼓勵鼓勵搭乘大眾運輸、短距離步行或騎自行車、維持適當室溫、關掉不必要的照明、縮短淋浴時間等。此外,為避免上下班時間因擁擠而造成的能源浪費,鼓勵公共機關及大企業暫時調整上下班時間,更要求國內前50大高能耗企業減少石油用量。泰國政府更早在三月中即推動「加碼節能運動(energy saving plus plus)」,針對整個公共部門,以改善能源效率並減少能源消耗為目標;並鼓勵工廠和商業建築改為離峰用電、調整空調溫度等。這些措施清楚顯示一個趨勢:節能已不再只是個人選擇,而是政府要主導的公共行動。
節能是能源轉型最立即、最有效、成本最低的策略
雖然政府已有「節能關鍵戰略」、「深度節能推動計畫」等措施,但在能源供給動盪的時代中,政府不應讓補貼成為國人對能源危機麻木的因素。台灣也處於能源轉型的關鍵階段,在供電穩定與減碳目標之間,最立即、最有效、成本最低的策略,就是節能。為此我們嚴正呼籲政府立即發起全民有感的『全國節能運動』,以公共部門為起點,建立清楚的行動目標與示範機制,帶動全民共同參與,讓節能成為一項可見、可行、永續的社會運動。
工業用電占比最高 產業節能責任不可迴避
除了住商節能以外,台灣約有高達55%的電力由工業部門使用,是全體用電中占比最高的一環。工業部門理應在國際能源價格波動與地緣政治風險升高的情勢下,承擔更多的節電責任。
經濟部規定能源大用戶(800kW以上)1%、超大用戶(10,000kW以上)1.5%的節電率目標,已然遠低於能源署114年統計,工業部門大用戶(含能源部門)整體的年度節電率約為 2.03%,以及排除能源部門自用,整體工業部門大用戶的年度節電率則提升至 2.13%。且針對 200 家能源用戶進行的節能技術服務結果,整體發掘出的節電潛力高達 1.85 億,若能完全落實這些潛力,整體平均節電率約可提升至 2.56%。
提高節電目標與資訊透明 才能真正促進產業轉型
如今過於保守的門檻,無法有效驅動產業進行深度節能。政府除應提高節電目標外,也應強化資訊透明,公開未達標企業名單,以形成外部監督壓力,促使企業落實節能行動。同時,企業也應主動強化自身的用電需求管理與轉型策略。包括建立完整的能源管理系統、落實削峰填谷措施並積極參與需量反應機制,以在用電尖峰時降低對電網的衝擊。同時應加速推動電氣化,將傳統燃料設備轉換為高效率電力設備,從源頭降低對化石燃料的依賴。
「加倍深度節能」是避免能源風險擴大的關鍵
雖然目前美伊暫時停火,但卡達天然氣基礎設施已受到衝擊,就算雙方達成協議,卡達天然氣產能也要到七月底下旬方能恢復八成產能,今年度卡達天然氣總產量會減少40%左右,因此全球油氣價格仍將處於高點。政府目前以替代氣源以及重啟燃煤為主要因應方法,雖尚可保持供給穩定,但會導致發電成本激增、溫室氣體與空氣污染排放量等負面效應,因此需求面作為仍不可獲缺。
目前政府雖已於2024年啟動四年可節電206億度的深度節能計畫,但面對史上最大能源危機,仍需拓展更多的可能性。目前老舊家電汰換的節電量可達12.8億度、大用戶節電目標提升節電成效可達10億度,一般大眾節電科普知識宣導則有1.1億度的節電貢獻,若可擴大推動,達到「加倍深度節能」的效果,若可增加50億度節電量,則可減少70萬噸的卡達天然氣需求,可填補12%以上供需缺口。
交通運具轉型是降低石油依賴的重要策略
除了以節電削減天然氣需求,另外針對石油上,亦需要採取相應措施。若可以減少私用運具使用率10%,讓電動汽機車市占率提升至30%以上,則可以減少650萬公秉的汽油需求,相當減少14%的進口石油需求,均可大幅度降低此次能源危機的衝擊。
凍漲治標,節能治本。我們呼籲政府帶頭,立即採取以下行動:
政府帶頭立即可行的行動—
- 建立節能文化:於各項會議通知中提醒來賓以清涼商務(Cool Biz)穿著,減少冷氣消耗。
- 限制非必要用電:限制裝飾照明,非營業時間關閉招牌燈和宣傳用螢幕。
- 推動「節能可視化」:於大型商場、交通場站與公共建築設置「即時用電資訊揭露」,以數據透明促進公眾參與,營造社會共感,讓節能成為一種集體認同。
- 推動共乘:率先實施公務車共乘,並鼓勵企業員工共乘或整合通勤接駁,降低交通能源使用。
政府可以啟動的機制—
- 強化夏季尖峰負載管理:透過彈性工時、分時上班、公共機構帶頭調整作息,降低尖峰用電壓力,達成實質節能效果。
- 推動「避暑共享據點」機制:整合公共與民間空間提供避暑服務,減少家戶個別用電需求,在保障高溫安全的同時,達到削峰與節能的雙重效果。
- 建立家庭與社區節能支持系統,引動民眾成為行動的主體:提供家庭能源管理指引與社區學習平台,協助民眾了解用電行為與節能方式,讓每個家庭都能成為能源轉型的參與者。
- 建立社區節能示範點,擴散實踐經驗:支持地方政府建立社區節能示範據點,整合節能設備、行為引導與在地培力,促進實踐經驗擴散。
- 公開企業節電率:強化資訊透明,提高產業節電目標並公開節電成效,以形成外部監督壓力,促使企業落實節能行動。
- 加嚴能源大用戶節電責任:加嚴能源大用戶(800kW以上)與超大用戶(10,000kW以上)的節電率目標至1.5%與2%以上。
- 研擬內部碳定價可行性:政府和學校參考耶魯大學實施之碳定價制度,透過經濟誘因,調整內部用電決策,以提升能源使用效率。
治標更要治本 共渡難關強化能源韌性
節能,不只是減少原油消耗、節省電費,而是提升整體社會的能源效率與風險承受能力。尤其是電力,當用電需求更有效率的被管理,讓尖峰負載壓力下降,供電風險也會降低,整體能源系統就會更穩定、更有韌性。
油電補貼僅是短期的緩衝,唯有推動全國節能運動,將納稅錢從能源缺口中省下,台灣才能真正提升能源韌性,帶領國人共渡這場全球性的能源難關。
共同發起團體:主婦聯盟環境保護基金會、荒野保護協會、綠色公民行動聯盟、台灣氣候行動網絡研究中心、地球公民基金會、台灣環境保護聯盟
共同發起人:國立中山大學公共事務管理研究所兼任所長 張瓊婷教授、中央研究院經濟研究所 蕭代基 兼任研究員
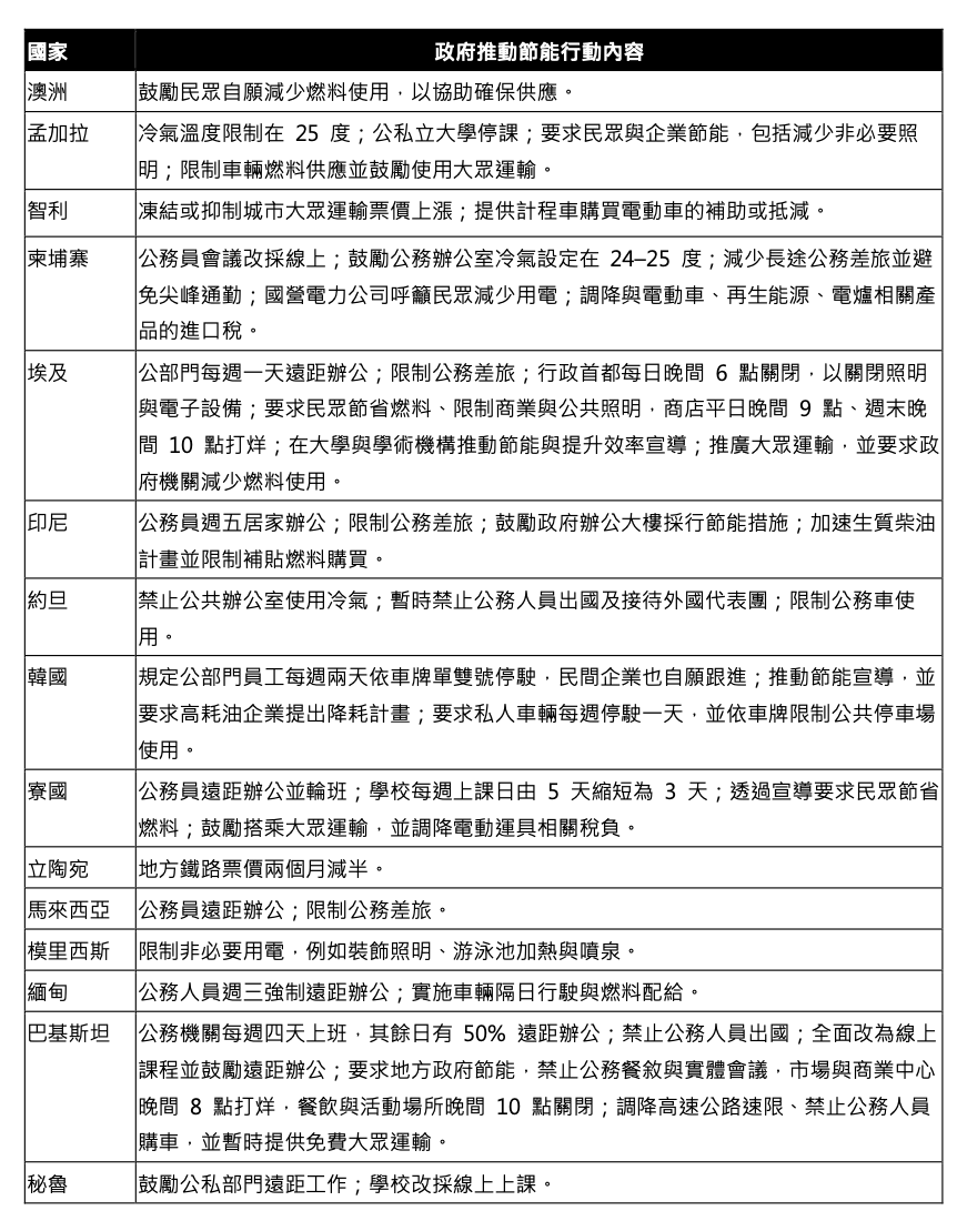
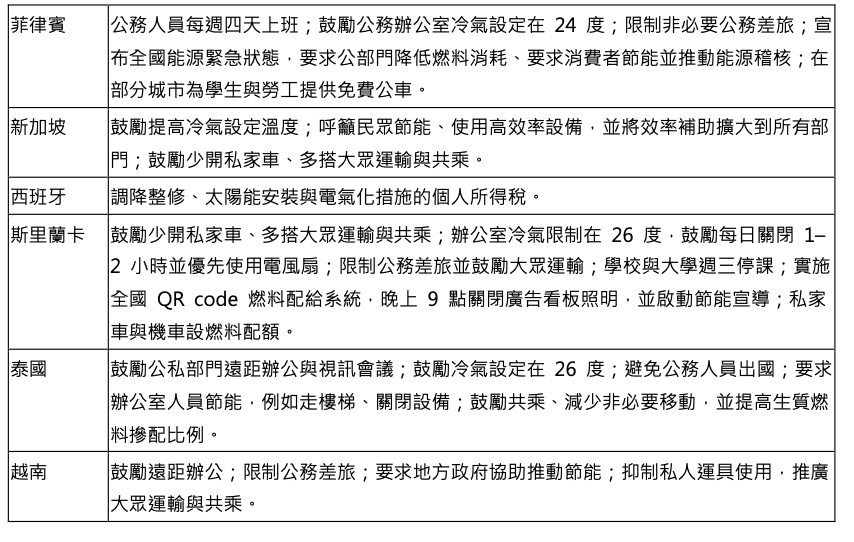
附件一、各國因應本次能源危機所發起的需求面改變與節約能源行動



